2016年01月13日 星期三
公务邮箱
|
首页
欢迎访问中国地质调查局地球物理地球化学勘查研究所网站
组织机构
国家工程技术中心
国际中心
地质云
人才队伍
科技装备
挂靠机构
首页
>
通知公告
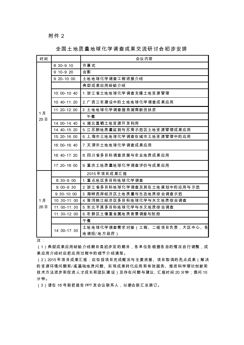
土地地球化学调查工程全国土地质量地球化学调查成果交流研讨会通知
发布时间:
2016-01-13
上一篇:
物化探所关于对2016年公开招聘 拟录用人员的公示
下一篇:
土地地球化学调查工程全国土地质量地球化学调查技...