一、项目基本情况
1.项目编号:GC-HGX251346
2.项目名称:中国地质科学院地球物理地球化学勘查研究所智能化会议系统采购项目
二、项目终止的原因
有效投标供应商不足3家,废标。
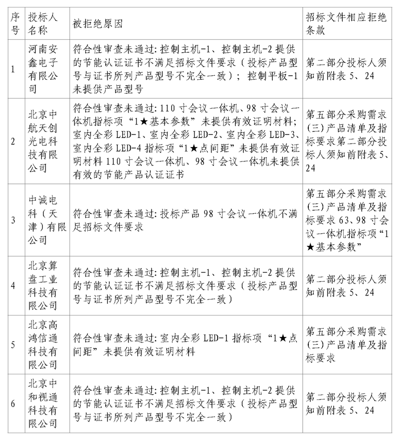
1.初审情况:
以下投标人未通过初审:

三、其他补充事宜
无。
四、评审专家名单
刘云、吴文鹂、郭顺红、胡丽平、牛继华
五、凡对本次公告内容提出询问,请按以下方式联系
1.采购人信息
名称:中国地质科学院地球物理地球化学勘查研究所
地址:天津市东丽区锦鲤道21号
联系方式:022-84865720
2.采购执行机构信息
名称:中央国家机关政府采购中心
地址:北京市西城区西直门内大街西章胡同9号院 邮政编码:100035
联系方式:详见http://www.zycg.gov.cn/home/contactus
3.项目联系方式
文件联系人及电话:经办人:张雷 010-83084967 负责人:刘士伟 010-55602803
评审联系人及电话:经办人:王伟 010-63097382 负责人:崔勇 010-55604940